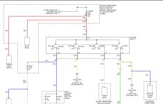
2000 Hyundai Tiburon Radio Wiring Diagram Schematic – Wiring Block – 2000 Jeep Cherokee Radio Wiring Diagram

2000 Hyundai Tiburon Radio Wiring Diagram Schematic – Wiring Block – 2000 Jeep Cherokee Radio Wiring Diagram

2000 jeep cherokee radio wiring diagram – You will need an extensive, skilled, and easy to comprehend Wiring Diagram. With this kind of an illustrative guide, you will be able to troubleshoot, avoid, and total your projects easily. Not merely will it help you achieve your required results quicker, but additionally make the complete procedure easier for everybody. This guide can prove for being the ideal instrument for all those who wish to produce a well-organized and well-planned working surroundings.

2000 Hyundai Tiburon Radio Wiring Diagram Schematic - Wiring Block - 2000 Jeep Cherokee Radio Wiring Diagram

2000 Hyundai Tiburon Radio Wiring Diagram Schematic – Wiring Block – 2000 Jeep Cherokee Radio Wiring Diagram

Wiring Diagram comes with a number of easy to adhere to Wiring Diagram Instructions. It really is supposed to aid all of the typical consumer in developing a correct method. These guidelines will be easy to comprehend and implement. Using this guide, you’ll be in a position to find out how each element needs to be linked and the actual actions you ought to get to be able to effectively complete a certain task.

2000 Hyundai Tiburon Radio Wiring Diagram Schematic - Wiring Block - 2000 Jeep Cherokee Radio Wiring Diagram

2000 Hyundai Tiburon Radio Wiring Diagram Schematic – Wiring Block – 2000 Jeep Cherokee Radio Wiring Diagram

Wiring Diagram contains several comprehensive illustrations that display the connection of various items. It includes guidelines and diagrams for various types of wiring techniques along with other items like lights, home windows, and so on. The e-book incorporates a lot of useful tips for numerous situations that you could encounter when you are dealing with wiring problems. Each one of these tips are illustrated with useful illustrations.

2000 Hyundai Tiburon Radio Wiring Diagram Schematic - Wiring Block - 2000 Jeep Cherokee Radio Wiring Diagram

2000 Hyundai Tiburon Radio Wiring Diagram Schematic – Wiring Block – 2000 Jeep Cherokee Radio Wiring Diagram

Wiring Diagram not only provides comprehensive illustrations of everything you can do, but in addition the processes you should adhere to while doing so. Not only are you able to locate numerous diagrams, but you can also get step-by-step instructions to get a particular project or subject that you would prefer to know more about. It will permit you to master different methods to complex concerns.

2000 Jeep Grand Cherokee Wiring Diagram Electrical Circuit 2000 Jeep - 2000 Jeep Cherokee Radio Wiring Diagram

2000 Jeep Grand Cherokee Wiring Diagram Electrical Circuit 2000 Jeep – 2000 Jeep Cherokee Radio Wiring Diagram

Additionally, Wiring Diagram gives you the time body in which the projects are to be accomplished. You may be able to learn specifically when the assignments should be completed, which makes it much easier for you personally to properly handle your time.

How To: Install Stereo Wire Harness In A 1997 To 2001 Jeep Cherokee - 2000 Jeep Cherokee Radio Wiring Diagram

How To: Install Stereo Wire Harness In A 1997 To 2001 Jeep Cherokee – 2000 Jeep Cherokee Radio Wiring Diagram

Wiring diagram also provides useful suggestions for projects that may require some added equipment. This guide even consists of ideas for additional materials that you may want in order to complete your assignments. It’ll be in a position to supply you with additional equipment like conductive tape, screwdrivers, wire nuts, and so forth. It’ll also include materials you may need to total easy tasks.

1996 Cadillac Deville Diagram - Wiring Diagrams Hubs - 2000 Jeep Cherokee Radio Wiring Diagram

1996 Cadillac Deville Diagram – Wiring Diagrams Hubs – 2000 Jeep Cherokee Radio Wiring Diagram

Wiring Diagram consists of both illustrations and step-by-step directions that might enable you to definitely really develop your venture. This can be helpful for each the individuals and for professionals who’re seeking for more information regarding how to established up a operating environment. Wiring Diagrams are made to be easy to comprehend and easy to build. You’ll be able to find this guidebook easy to make use of and in addition very inexpensive.

Radio Wiring Diagram For 2000 Jeep Grand Cherokee Laredo In - Allove - 2000 Jeep Cherokee Radio Wiring Diagram

Radio Wiring Diagram For 2000 Jeep Grand Cherokee Laredo In – Allove – 2000 Jeep Cherokee Radio Wiring Diagram

You can usually depend on Wiring Diagram as an crucial reference that may assist you to preserve time and money. With the aid of the guide, you can easily do your own personal wiring tasks. Regardless of what you need it for, you are able to usually discover a list of various materials that you’ll want to perform a task. In addition, this book provides useful ideas for a lot of distinct projects that you will probably be able to complete.

2000 Hyundai Tiburon Radio Wiring Diagram Schematic - Wiring Block - 2000 Jeep Cherokee Radio Wiring Diagram

2000 Hyundai Tiburon Radio Wiring Diagram Schematic – Wiring Block – 2000 Jeep Cherokee Radio Wiring Diagram

Watch The Video of 2000 jeep cherokee radio wiring diagram