lincoln 225 arc welder wiring diagram – You will want a comprehensive, expert, and easy to understand Wiring Diagram. With this kind of an illustrative guide, you will have the ability to troubleshoot, avoid, and complete your tasks without difficulty. Not just will it enable you to achieve your required outcomes faster, but in addition make the complete method easier for everyone. This e-book can prove to become the ideal instrument for all individuals who desire to develop a well-organized and well-planned operating atmosphere.
Refreshing Your Lincoln Ac-225 220V Tombstone Welder: 6 Steps – Lincoln 225 Arc Welder Wiring Diagram
Wiring Diagram comes with a number of easy to follow Wiring Diagram Directions. It’s intended to aid all of the average person in creating a correct system. These guidelines will probably be easy to understand and implement. Using this guide, you will be capable to find out how each and every component should be related and the precise actions you should get to be able to successfully full a particular job.
Latest Of Lincoln 225 Arc Welder Wiring Diagram Alternator Save – Lincoln 225 Arc Welder Wiring Diagram
Wiring Diagram includes many in depth illustrations that show the connection of assorted items. It includes directions and diagrams for different types of wiring methods as well as other things like lights, windows, and so on. The guide features a large amount of practical tips for various scenarios that you may encounter when you are dealing with wiring problems. Every one of these suggestions are illustrated with practical illustrations.
Wiring Diagram For Lincoln Welding Machine | Wiring Diagram – Lincoln 225 Arc Welder Wiring Diagram
Wiring Diagram not only gives in depth illustrations of whatever you can perform, but in addition the methods you should adhere to although carrying out so. Not merely are you able to locate various diagrams, however, you can also get step-by-step guidelines for any particular project or matter that you would prefer to know more details on. It will permit you to definitely master various ways to complicated concerns.
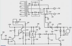
Lincoln 225 Welder Generator Wiring Diagrams | Manual E-Books – Lincoln 225 Arc Welder Wiring Diagram
In addition, Wiring Diagram gives you the time frame by which the tasks are to be finished. You will be capable to know exactly once the tasks ought to be finished, which makes it easier for you personally to correctly manage your time and effort.
Lincoln Mig Welder Parts Diagram Beautiful Lincoln 225 Arc Welder – Lincoln 225 Arc Welder Wiring Diagram
Wiring diagram also provides useful suggestions for projects which may need some added gear. This book even consists of suggestions for additional materials that you might require as a way to finish your tasks. It’ll be capable to provide you with additional equipment like conductive tape, screwdrivers, wire nuts, etc. It’s going to also contain materials you might need to full easy assignments.
Lincoln 225 Welder Generator Wiring Diagrams | Manual E-Books – Lincoln 225 Arc Welder Wiring Diagram
Wiring Diagram consists of each illustrations and step-by-step directions that might enable you to actually construct your venture. This is useful for both the folks and for experts who are searching to learn more on how to established up a operating surroundings. Wiring Diagrams are designed to be easy to comprehend and easy to build. You are able to discover this guidebook easy to use and in addition really inexpensive.
Lincoln Electric Welder Wiring Diagram Free Picture | Manual E-Books – Lincoln 225 Arc Welder Wiring Diagram
You’ll be able to often rely on Wiring Diagram being an important reference that will assist you to save time and cash. With all the aid of the book, you’ll be able to effortlessly do your own personal wiring projects. No matter what you will need it for, you are able to always locate a list of different materials that you will need to perform a job. In addition, this guide gives useful recommendations for a lot of various projects that you will probably be in a position to complete.
Lincoln Weldanpower 225 Wiring Diagram | Wiring Diagram – Lincoln 225 Arc Welder Wiring Diagram
