230 Vac Single Phase Diagram – Wiring Diagrams Hubs – 208 Volt Single Phase Wiring Diagram

230 Vac Single Phase Diagram – Wiring Diagrams Hubs – 208 Volt Single Phase Wiring Diagram

208 volt single phase wiring diagram – You will need a comprehensive, professional, and easy to comprehend Wiring Diagram. With such an illustrative guide, you’ll have the ability to troubleshoot, stop, and complete your tasks with ease. Not merely will it assist you to accomplish your required results quicker, but additionally make the complete method less difficult for everybody. This e-book can prove to be the perfect tool for all these who desire to create a well-organized and well-planned working atmosphere.

208 Volt Motor Capacitor Wiring Diagram | Manual E-Books - 208 Volt Single Phase Wiring Diagram

208 Volt Motor Capacitor Wiring Diagram | Manual E-Books – 208 Volt Single Phase Wiring Diagram

Wiring Diagram comes with numerous easy to follow Wiring Diagram Directions. It’s intended to help all the common consumer in creating a suitable method. These guidelines will likely be easy to understand and apply. With this guidebook, you may be capable to see how every element needs to be linked and the actual actions you ought to take in order to successfully complete a certain activity.

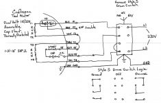
Images Of 208 3 Phase Wiring Diagram Wire | Best Wiring Library - 208 Volt Single Phase Wiring Diagram

Images Of 208 3 Phase Wiring Diagram Wire | Best Wiring Library – 208 Volt Single Phase Wiring Diagram

Wiring Diagram consists of several detailed illustrations that present the relationship of varied products. It includes guidelines and diagrams for different kinds of wiring strategies as well as other items like lights, windows, etc. The book incorporates a lot of useful strategies for numerous circumstances that you could come across if you’re dealing with wiring difficulties. Each one of those tips are illustrated with useful illustrations.

230 Vac Single Phase Diagram - Wiring Diagrams Hubs - 208 Volt Single Phase Wiring Diagram

230 Vac Single Phase Diagram – Wiring Diagrams Hubs – 208 Volt Single Phase Wiring Diagram

Wiring Diagram not only gives comprehensive illustrations of everything you can perform, but also the methods you need to adhere to whilst performing so. Not only are you able to discover various diagrams, however you can also get step-by-step instructions for any particular project or topic that you’d wish to know more details on. It’s going to permit you to master distinct methods to sophisticated concerns.

120 208 Volt Wiring Diagram Single Phase | Wiring Diagram - 208 Volt Single Phase Wiring Diagram

120 208 Volt Wiring Diagram Single Phase | Wiring Diagram – 208 Volt Single Phase Wiring Diagram

Furthermore, Wiring Diagram provides you with the time body in which the projects are for being completed. You may be capable to understand precisely when the projects ought to be accomplished, that makes it easier for you personally to properly handle your time.

440 Single Phase Wiring Diagram | Wiring Diagram - 208 Volt Single Phase Wiring Diagram

440 Single Phase Wiring Diagram | Wiring Diagram – 208 Volt Single Phase Wiring Diagram

Wiring diagram also offers helpful recommendations for tasks which may require some additional tools. This e-book even contains ideas for additional provides that you could need as a way to complete your tasks. It will be capable to supply you with further gear like conductive tape, screwdrivers, wire nuts, and so on. It’ll also consist of materials you may have to full simple assignments.

120 208 Volt Wiring Diagram Single Phase | Wiring Diagram - 208 Volt Single Phase Wiring Diagram

120 208 Volt Wiring Diagram Single Phase | Wiring Diagram – 208 Volt Single Phase Wiring Diagram

Wiring Diagram consists of the two illustrations and step-by-step directions that would permit you to definitely actually construct your project. This really is beneficial for both the folks and for specialists that are looking to find out more on how to established up a functioning environment. Wiring Diagrams are made to be easy to understand and easy to create. You can find this guidebook easy to utilize as well as extremely inexpensive.

208 Volt Lighting Wiring Diagram | Wiring Diagram - 208 Volt Single Phase Wiring Diagram

208 Volt Lighting Wiring Diagram | Wiring Diagram – 208 Volt Single Phase Wiring Diagram

You’ll be able to always rely on Wiring Diagram being an essential reference that will help you preserve time and money. With all the aid of the e-book, you’ll be able to effortlessly do your own wiring tasks. Regardless of what you will need it for, you’ll be able to usually locate a listing of distinct materials that you will need to perform a job. In addition, this guide gives practical ideas for a lot of different tasks that you simply will likely be in a position to finish.

208 Volt Coil Wiring Diagram - All Wiring Diagram - 208 Volt Single Phase Wiring Diagram

208 Volt Coil Wiring Diagram – All Wiring Diagram – 208 Volt Single Phase Wiring Diagram

Watch The Video of 208 volt single phase wiring diagram